
Product: Abaqus/Standard
B21 B22 B23 B31 B32 B33
C3D4 C3D4H C3D6 C3D6H C3D8 C3D8H C3D8I C3D8R C3D8RH
C3D10 C3D10H C3D10HS C3D10M C3D10MH C3D15 C3D15H C3D15V C3D15VH

Material and geometry specifications are as given in “Test 5: Deep simply supported beam: frequency extraction,” Section 4.5.1.
Forcing function:
Steady-state harmonic.
![]()
1 MN/m over whole length of beam.
![]()
40 to 45 Hz
Damping:
2%
Response:
and extreme fiber bending stress.
This is a test recommended by the National Agency for Finite Element Methods and Standards (U.K.): Test 5H from NAFEMS “Selected Benchmarks for Forced Vibration,” R0016, March 1993.
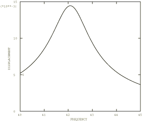
The results are shown in Table 4.5.2–1 and Table 4.5.2–2. The values enclosed in parentheses are percentage differences with respect to the reference solution.
| Peak displacement (mm) | Peak stress (N/mm2) | Frequency (Hz) | |
|---|---|---|---|
| Reference solution | 13.45 | 241.9 | 42.65 |
| B32 | 13.48 (0.22%) | 238.6 (–1.36%) | 42.70 (0.12%) |
Table 4.5.2–2 Direct solution.
| Peak displacement (mm) | Peak stress (N/mm2) | Frequency (Hz) | |
|---|---|---|---|
| Reference solution | 13.45 | 241.9 | 42.65 |
| B21 | 13.87 (3.12%) | 247.83 (2.45%) | 42.63 (–0.05%) |
| B22 | 13.97 (3.87%) | 249.25 (3.04%) | 42.63 (–0.05%) |
| B23 | 12.19 (–9.37%) | 243.46 (0.64%) | 45.33 (6.28%) |
| B31 | 13.99 (4.01%) | 248.08 (2.55%) | 42.68 (0.07%) |
| B32 | 13.98 (3.94%) | 249.25 (3.04%) | 42.63 (–0.05%) |
| B33 | 12.19 (–9.37%) | 243.46 (0.64%) | 45.33 (6.28%) |
| C3D4 | 12.89 (–4.16%) | 235.83 (–2.51%) | 43.06 (0.96%) |
| C3D4H | 12.89 (–4.16%) | 235.23 (–2.76%) | 43.06 (0.96%) |
| C3D6 | 11.43 (–13.93%) | 204.56 (–15.44%) | 45.76 (7.29%) |
| C3D6H | 11.43 (–13.93%) | 204.08 (–15.63%) | 45.76 (7.29%) |
| C3D8 | 13.54 (0.68%) | 214.94 (–11.15%) | 42.55 (–0.23%) |
| C3D8H | 13.54 (0.68%) | 214.93 (–11.15%) | 42.55 (–0.23%) |
| C3D8I | 13.00 (–3.34%) | 235.82 (–2.51%) | 42.65 (0%) |
| C3D8IH | 13.00 (–3.34%) | 235.80 (–2.52%) | 42.65 (0%) |
| C3D8R | 14.62 (8.70%) | 209.11 (–13.56%) | 41.02 (–3.82%) |
| C3D8RH | 14.62 (8.70%) | 209.01 (–13.60%) | 41.02 (–3.82%) |
| C3D10 | 13.13 (–2.38%) | 243.66 (0.73%) | 42.75 (0.23%) |
| C3D10H | 14.12 (4.98%) | 238.68 (–1.33%) | 41.43 (2.86%) |
| C3D10HS | 13.13 (–2.38%) | 242.29 (0.16%) | 42.76 (0.26%) |
| C3D10M | 13.66 (1.56%) | 259.82 (7.41%) | 41.94 (–1.66%) |
| C3D10MH | 13.66 (1.56%) | 259.86 (7.42%) | 41.94 (–1.66%) |
| C3D15 | 13.31 (–1.04%) | 242.08 (0.07%) | 42.76 (0.26%) |
| C3D15V | 13.31 (–1.04%) | 242.08 (0.07%) | 42.76 (0.26%) |
| C3D15VH | 13.30 (–1.12%) | 244.53 (1.09%) | 42.76 (0.26%) |
| C3D15H | 13.31 (–1.04%) | 241.35 (–0.23%) | 42.76 (0.26%) |
| C3D20 | 13.38 (–0.52%) | 242.62 (0.30%) | 42.65 (0%) |
| C3D20H | 13.43 (–0.15%) | 238.13 (–1.56%) | 42.55 (–0.23%) |
| C3D20R | 13.51 (0.45%) | 237.53 (–1.81%) | 42.45 (–0.46%) |
| C3D20RH | 13.59 (1.04%) | 236.71 (–2.15%) | 42.35 (–0.70%) |
| C3D27 | 13.37 (–0.59%) | 242.37 (0.19%) | 42.65 (0%) |
| C3D27H | 13.53 (0.59%) | 241.44 (–0.19%) | 42.24 (–0.96%) |
| C3D27R | 13.48 (0.22%) | 237.58 (–1.79%) | 42.55 (–0.23%) |
| C3D27RH | 13.77 (2.37%) | 241.11 (–0.33%) | 42.04 (–1.43%) |

B21 elements.
B22 elements.
B23 elements.
B31 elements.
B32 elements.
B33 elements.
C3D4 elements.
C3D4H elements.
C3D6 elements.
C3D6H elements.
C3D8 elements.
C3D8I elements.
C3D8IH elements.
C3D8R elements.
C3D8RH elements.
C3D10 elements.
C3D10H elements.
C3D10HS elements.
C3D10M elements.
C3D10MH elements.
C3D15 elements.
C3D15V elements.
C3D15VH elements.
C3D15H elements.
C3D20 elements.
C3D20H elements.
C3D20R elements.
C3D20RH elements.
C3D27 elements.
C3D27H elements.
C3D27R elements.
C3D27RH elements.